|
|
|
|
|
|
|
|
|
|
Dreikreisregelung |
|
|
Erweiterung
der Warmwasserbereitung der Basisregelung um zwei weitere Funktionen |
|
|
|
Typ:
UVR 61-3 |
|
|
|
|
|
|
|
|
|
Eine
Vielzahl von
Einsatzmöglichkeiten ist programmierbar. Beispielhaft sind an
dieser Stelle nur einige gängige Varianten vorgestellt.
Entscheidend ist der individuelle Regelungsbedarf der jeweiligen Anlage. |
|
|

|
|
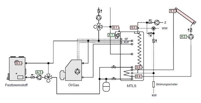
• Warmwasserbereitung,
Solaranlage und Kamin mit Wassertasche |
|
|
|
|
 |
|
|
|
|
|
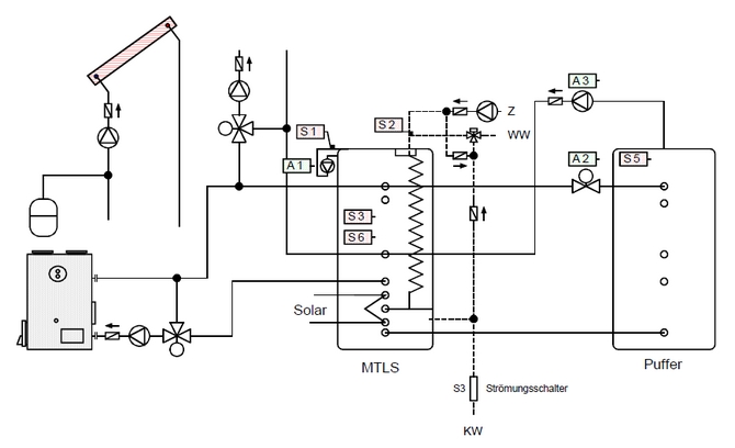
•
Warmwasserbereitung und
Rückladung bei Folgeschaltung |
|
|
|
|
|
 |
|
|
|
Allgemeine
Informationen:
Der Regler besitzt verschiedene
Thermostat-, Differenztemperatur- und Drehzahlfunktionen für
den
Einsatz in Solaranlagen und Heizsystemen.
Funktionen:
• 6 Sensoreingänge
• 1 Ausgang drehzahlregelbar
• 2 Relaisausgänge
• 2 Analogausgänge 0-10V
• je 3 Differenz-, Minimal- und Maximalfunktionen
• Frostschutzfunktion
• Solarstartfunktion,
Kollektorkühlfunktion,
Kollektorübertemperaturbegrenzung
• 3
Wärmemengenzähler möglich
• 3 freiprogrammierbare Zeitprogramme
• DL-Bus (zur
Datenauswertung am PC über C.M.I und zum Anschluss externer
Sensoren)
|
|
|
|
|
|
|